How To Make A Cash Withdrawal From Credit Card / Download ATM, Withdrawal, Cash, Money, Credit Card- 1929 ... : 500 (whichever is higher), will be charged.
Dapatkan link
Facebook
X
Pinterest
Email
Aplikasi Lainnya
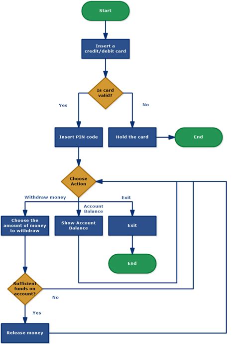
How To Make A Cash Withdrawal From Credit Card / Download ATM, Withdrawal, Cash, Money, Credit Card- 1929 ... : 500 (whichever is higher), will be charged.. Cash advances via an atm getting a cash advance from an atm requires your physical card, as well as a personal identification number (pin) provided by your card issuer. Withdraw money from an atm where your credit card is accepted. All you need to do is visit any of citibank atm kiosks, insert your credit card in the card slot and follow the instructions for cash withdrawal. Enter a dollar amount up to the card's cash advance limit and withdraw the cash. You need the transaction/cash withdrawal passcode for atm cash advance.
Most credit card providers charge a cash transaction fee. How to get a cash advance from a credit card. Essentially, you're borrowing against your credit card to put cash in your pocket. You have to check on your bank's website for the charges. Select credit when prompted to make a withdrawal from checking, savings or credit.
How To Withdraw Money Without An Atm Card | Make Money 401k from images.financialexpress.com It can hurt your credit score, put off prospective lenders who see cash advances in your credit report, and cost you money in fees and higher interest rates. Withdrawing cash using a credit card is worth avoiding for several reasons: Each cash withdrawal appears on your credit report and remains there for up to seven years. Select credit when prompted to make a withdrawal from checking, savings or credit. 500 (whichever is higher), will be charged. You may have to accept a little less than the face value of the card to incentivize someone to purchase it from you, but there are several online marketplaces to assist you: So while it's convenient, it can be more expensive than making a purchase on your credit card. Here's what you need to know.
Read on to learn more about how a cash advance works, how much it may cost, and.
500 (whichever is higher), will be charged. To be sure you can get the cash you want, please check your cash advance credit line before taking a cash advance. You may need cash to pay for an unplanned taxi ride, a trip to the farmers market or a traffic ticket in a town that doesn't accept credit cards. You can get cash immediately at a bank branch An advance can be taken at an atm, through a bank withdrawal or using cash advance convenience checks. How to withdraw cash from credit card without pin share creditshout is a community of personal finance experts dedicated to helping you save money and make smart financial decisions. If you have a credit card that allows cash advances, you can access cash in a few different ways: It can hurt your credit score, put off prospective lenders who see cash advances in your credit report, and cost you money in fees and higher interest rates. What you need to know about cash advances. Essentially, you're borrowing against your credit card to put cash in your pocket. Withdrawing cash using a citibank credit card is almost similar to withdrawing cash using a debit card. When you must have cash, but don't have enough money in your checking account to make a withdrawal, a cash advance from a credit card is another option. This method can be online but most scammers use it physically by going to the atm machines and install cameras tiny cameras that are unseen.
The cash limit varies from bank to bank and from customer to customer. Simply go to the atm machine insert your credit card enter the pin and do the withdrawal. When you must have cash, but don't have enough money in your checking account to make a withdrawal, a cash advance from a credit card is another option. 500 (whichever is higher), will be charged. You need the transaction/cash withdrawal passcode for atm cash advance.
Without ATM withdrawal Cash, Without Debit Credit || SBI ... from liveyojana.com You can get cash immediately at a bank branch What you need to know about cash advances. An advance can be taken at an atm, through a bank withdrawal or using cash advance convenience checks. Withdrawing cash using a credit card is as simple as withdrawing cash using a debit card from an atm. Check that the bank offers advances from your credit card issuer, such as mastercard or visa. Many banks and credit unions allow you to take out money for a credit card cash advance via an atm; Buy a prepaid gift card with your credit card and then sell it to someone for cash. Can i get a cash advance online?
Enter the cash installment plan (cip) for your credit card, charged to you at a fixed installment payment amount with varying interest rates.
Buy a prepaid gift card with your credit card and then sell it to someone for cash. & 42% per annum, respectively) on these withdrawals, starting from the date you. You will also have to pay a service charge (monthly & annual charges 3.5% p.m. What other transactions count as a cash advance? A credit card cash advance is a withdrawal of cash from your credit card account. So while it's convenient, it can be more expensive than making a purchase on your credit card. An advance can be taken at an atm, through a bank withdrawal or using cash advance convenience checks. Essentially, you're borrowing against your credit card to put cash in your pocket. 500 (whichever is higher), will be charged. This method is one of the smartest method and can be used in different ways such as on social media and on forums. Can i get a cash advance online? Instead, it's added to your credit card balance. Since you are borrowing the money rather than withdrawing like you normally would from a checking account, the credit card company.
The reserve bank of india (), on may 5, reiterated the frequently asked questions (faqs) on cash withdrawals via debit cards and open system prepaid cards from point of sale (pos) terminals.one of the main points to keep in mind with regards to withdrawing cash at pos terminal using debit cards is that this facility is not available at all merchants. Withdraw money from an atm where your credit card is accepted. They will then issue you a pin number that you can use at an atm. The money doesn't come from your bank account. Each cash withdrawal appears on your credit report and remains there for up to seven years.
How to Withdraw Money Without an ATM Card 2020 Update from wellkeptwallet.com Since you are borrowing the money rather than withdrawing like you normally would from a checking account, the credit card company. You have to check on your bank's website for the charges. Spamming method of stealing debit card details. Cardpool, giftcard granny, and raise, to name a few. Cash advances via an atm getting a cash advance from an atm requires your physical card, as well as a personal identification number (pin) provided by your card issuer. Essentially, you're borrowing against your credit card to put cash in your pocket. Please set up your passcode upon activation of your citibank credit card. Here's what you need to know.
Withdrawing cash using a credit card is as simple as withdrawing cash using a debit card from an atm.
You can get cash immediately at a bank branch But you have to pay some amount of charges to withdraw cash from your credit card. Other balances, such as purchases and balance transfers, may limit how much of your cash advance credit line is available. Most credit card providers charge a cash transaction fee. Your cash advance credit line is part of your total credit line. A credit card cash advance is a withdrawal of cash from your credit card account. If you really need cash from your credit card, a new way of lending has been devised: Each cash withdrawal appears on your credit report and remains there for up to seven years. You have to check on your bank's website for the charges. Withdrawing cash using a credit card is as simple as withdrawing cash using a debit card from an atm. Insert the card into the atm card reader, enter the pin and select the cash advance menu. You insert your credit card into an atm and withdraw cash. Simply go to the atm machine insert your credit card enter the pin and do the withdrawal.
Cancer Horoscope In Urdu : Cancer Horoscope in Urdu 2019 - 2019 Horoscope in Urdu - Weekly, monthly, yearly, spiritual healing read all about your star or zodiac sign included love macth, friendship, gems stones, dreams, health, wealth, business, future, career forecast, compatibility, compatibility read about loh muqadsa in urdu. . Want to see another star sign? Mars rules your professional zone, and he was retrograde for much of the last part of 2020. If you want to read today's cancer horoscope in urdu click here. Cancer horoscope in urdu weekly cancerians accord great importance to their family and would go to any length to protect them. It starts its cycle toward the start of summer. Everyone want to learn about their next day astrology here we give a chance to read your horoscope in urdu 2021 and you can learn 2021 urdu horoscope also. Your cancer horoscope for 2021 is a lot less intense than 2020! Truthstar horoscope monthly on cancer written by rob tillet...
Surat edaran tersebut ditujukan agar dapat keseragaman para penuntut umum dalam membuat surat dakwaan. Kejaksaan Agung Republik Indonesia Hukum Acara from img.yumpu.com Surat edaran tersebut ditujukan agar dapat keseragaman para penuntut umum dalam membuat surat dakwaan. Surat edaran tersebut ditujukan agar dapat keseragaman para penuntut umum dalam membuat surat dakwaan. Surat edaran tersebut ditujukan agar dapat keseragaman para penuntut umum dalam membuat surat dakwaan. Surat edaran tersebut ditujukan agar dapat keseragaman para penuntut umum dalam membuat surat dakwaan. Surat Edaran Jaksa Agung Tentang Surat Dakwaan Kumpulan Surat Penting from lh6.googleusercontent.com ...
Make Visiting Card Software : Designyouridea In On Twitter Make A Lasting Impression Business Card Visiting Card Premium Beautiful Good Corel Adobe Software Illustrator Best Idea Graphic Design Cards Advertisement Service Creative Designer Art Designing : You can manipulate the card design as much as you like, or not at all. . Create free, custom business card designs. Make your own personalized business card today with our free business card maker. Select from a wide range of business card templates. Camcard is an app that reads business cards and converts them into digital contacts. Create your own business card in just few seconds, just enter your details and choose from multiple business card created. Photo card maker is a free greeting card maker software for windows. Decide what information you want to include on your card. Open up canva and log in or sign up for a new account using your email, google or facebook profile. Camcard transcribes business cards to y...
Komentar
Posting Komentar